ARG42486
anti-CD15 antibody [FUT4/1478R]
anti-CD15 antibody [FUT4/1478R] for Flow cytometry,ICC/IF,IHC-Formalin-fixed paraffin-embedded sections and Human,Mouse,Rat
Overview
| Product Description | Recombinant Rabbit Monoclonal antibody [FUT4/1478R] recognizes CD15 |
|---|---|
| Tested Reactivity | Hu, Ms, Rat |
| Tested Application | FACS, ICC/IF, IHC-P |
| Host | Rabbit |
| Clonality | Monoclonal |
| Clone | FUT4/1478R |
| Isotype | IgG, kappa |
| Target Name | CD15 |
| Antigen Species | Human |
| Immunogen | Purified Human neutrophils. |
| Conjugation | Un-conjugated |
| Alternate Names | LeX; CD15; ELFT; FCT3A; FUTIV; SSEA-1; FUC-TIV; Alpha-(1,3)-fucosyltransferase 4; EC 2.4.1.-; ELAM-1 ligand fucosyltransferase; Fucosyltransferase 4; Fucosyltransferase IV; Fuc-TIV; FucT-IV; Galactoside 3-L-fucosyltransferase |
Application Instructions
| Application Suggestion |
|
||||||||
|---|---|---|---|---|---|---|---|---|---|
| Application Note | IHC-P: Antigen Retrieval: Steam tissue section in 10 mM Tris with 1 mM EDTA (pH 9.0) for 10-20 min. * The dilutions indicate recommended starting dilutions and the optimal dilutions or concentrations should be determined by the scientist. |
Properties
| Form | Liquid |
|---|---|
| Purification | Purification with Protein A. |
| Buffer | PBS, 0.05% Sodium azide and 0.1 mg/ml BSA. |
| Preservative | 0.05% Sodium azide |
| Stabilizer | 0.1 mg/ml BSA |
| Concentration | 0.2 mg/ml |
| Storage Instruction | For continuous use, store undiluted antibody at 2-8°C for up to a week. For long-term storage, aliquot and store at -20°C or below. Storage in frost free freezers is not recommended. Avoid repeated freeze/thaw cycles. Suggest spin the vial prior to opening. The antibody solution should be gently mixed before use. |
| Note | For laboratory research only, not for drug, diagnostic or other use. |
Bioinformation
| Database Links | |
|---|---|
| Gene Symbol | FUT4 |
| Gene Full Name | fucosyltransferase 4 (alpha (1,3) fucosyltransferase, myeloid-specific) |
| Background | The product of this gene transfers fucose to N-acetyllactosamine polysaccharides to generate fucosylated carbohydrate structures. It catalyzes the synthesis of the non-sialylated antigen, Lewis x (CD15). [provided by RefSeq, Jan 2009] |
| Function | May catalyze alpha-1,3 glycosidic linkages involved in the expression of Lewis X/SSEA-1 and VIM-2 antigens. [UniProt] |
| Cellular Localization | Golgi apparatus, Golgi stack membrane; Single-pass type II membrane protein. Note=Membrane-bound form in trans cisternae of Golgi. [UniProt] |
| Calculated MW | 59 kDa |
Images (3) Click the Picture to Zoom In
-
ARG42486 anti-CD15 antibody [FUT4/1478R] ICC/IF image
Immunofluorescence: U937 cells stained with ARG42486 anti-CD15 antibody [FUT4/1478R] (green) and Reddot (red) for nuclear staining.
-
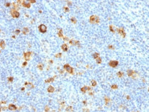
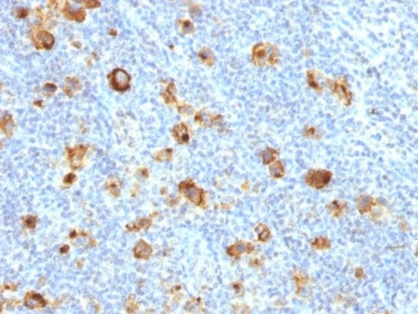
ARG42486 anti-CD15 antibody [FUT4/1478R] IHC-P image
Immunohistochemistry: Formalin-fixed and paraffin-embedded Human Hodgkin's lymphoma tissue. Antigen Retrieval: Steam tissue section in 10 mM Tris with 1 mM EDTA (pH 9.0) for 10-20 min. The tissue section was stained with ARG42486 anti-CD15 antibody [FUT4/1478R].
-
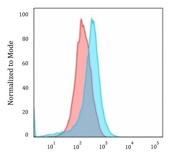
ARG42486 anti-CD15 antibody [FUT4/1478R] FACS image
Flow Cytometry: U937 cells stained with ARG42486 anti-CD15 antibody [FUT4/1478R] (blue) and isotype control (red).
